Creation, innovation and Entrepreneurship
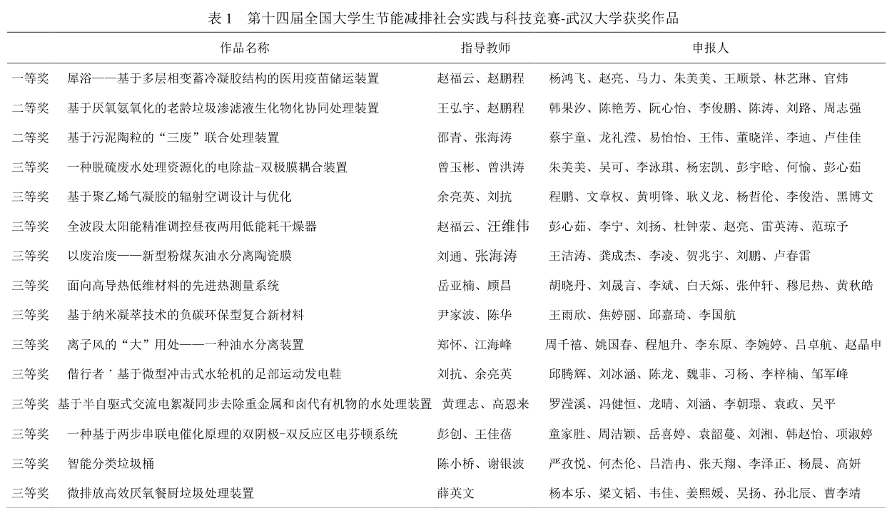
(通讯员:余亮英)8月28日,第十四届全国大学生节能减排社会实践与科技竞赛圆满落幕。巴卡漫画 参赛的15项作品全部获奖,其中一等奖1项、二等奖2项、三等奖12项,并获得优秀组织奖。此次参赛的本科生来自巴卡漫画 、土木建筑工程学院、水利水电学院、资源与环境科学学院、电气与自动化学院、城市设计学院、电子信息学院、测绘学院、经济与管理学院等。

图1 巴卡漫画 参赛代表合影
全国大学生节能减排社会实践与科技竞赛紧密结合国家重大需求,紧密围绕国家能源与环境政策,在教育部高等学校能源动力类教指委的直接领导和广大高校的积极协作下,着重培养大学生的创新能力与协作精神,为能源与环境领域培养优秀接班人,助力碳中和、碳达峰目标的实现。


图2 一等奖作品介绍及团队
作为落实国家“节能减排全民行动计划”的重要举措,本届竞赛以“节能减排、绿色能源”为主题,共吸引了来自全国31个省市自治区的514所高校参赛,作品参赛5201件,创造了自2008年创办以来参赛学生数量、参赛作品数量、参赛高校数量三项数据的历史新高。巴卡漫画 积极备赛,先后在全校范围内组织动员、初赛选拔、参赛培训和校内决赛,评选出15项作品参加全国评选,全部获得国奖,如表1所示。
